无障碍浏览
首页
(current)
关于我们
集团简介
大事记
荣誉资质
组织架构
公司职能
新闻中心
集团资讯
媒体聚焦
视频中心
企业党建
党建引领
党群资讯
廉政建设
企业文化
核心理念
战略规划
精神文明
志愿服务
文明创建
通知公告
服务公告
优化营商环境
停气通知
招标公示
人才招聘
气质报告
燃气安全百科
网上营业厅
首页
通知公告
服务公告
通知公告
服务公告
优化营商环境
停气通知
招标公示
人才招聘
气质报告
服务公告
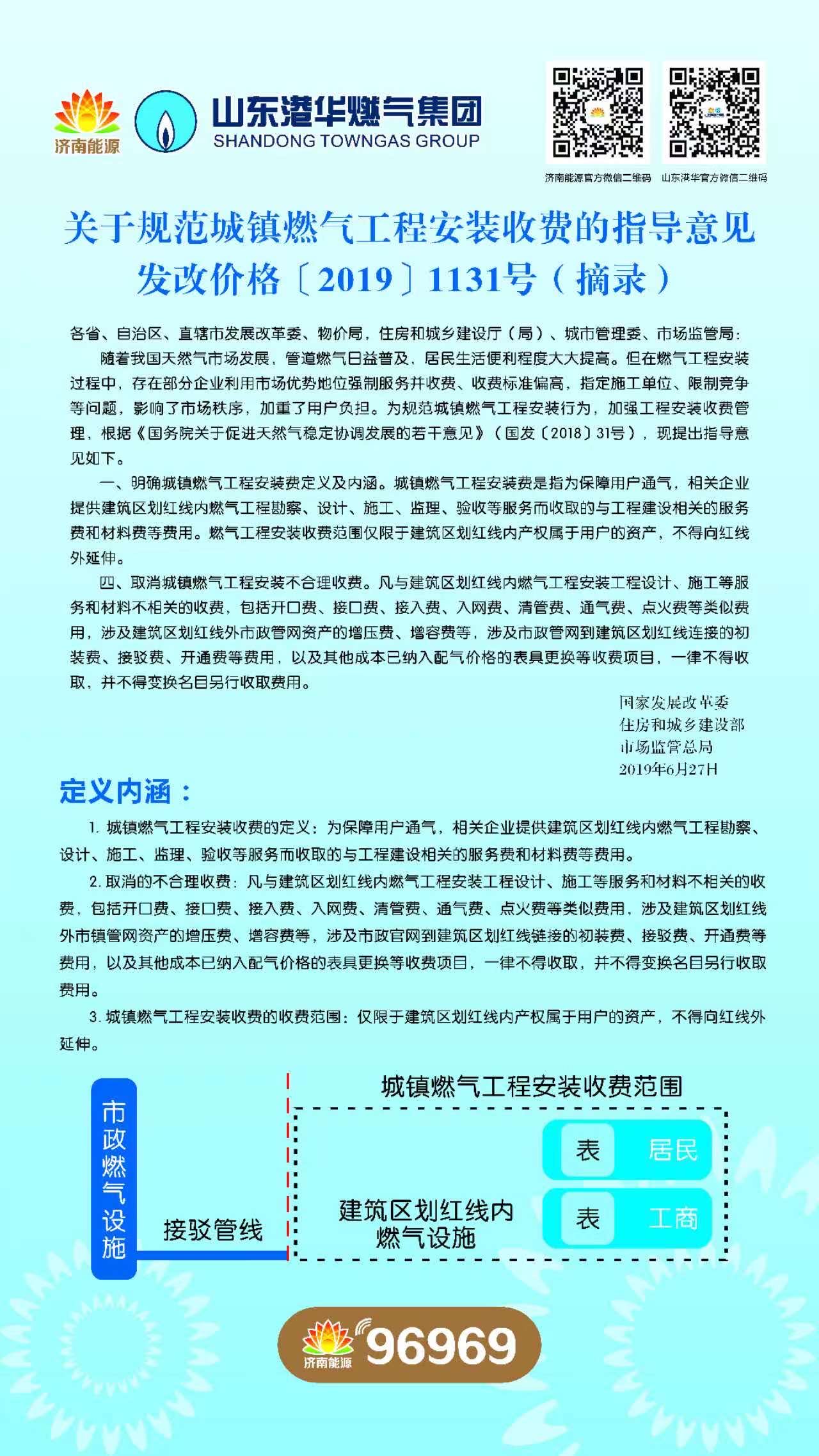
关于规范城镇燃气工程安装收费的指导意见 发改价格{2019}1131号(摘录)
发布时间:2023-05-26 15:39:45
作者:服务稽查部
关于我们
集团简介
大事记
荣誉资质
组织架构
公司职能
新闻中心
集团资讯
媒体聚焦
视频中心
企业党建
党建引领
党群资讯
廉政建设
企业文化
核心理念
战略规划
精神文明
志愿服务
文明创建
通知公告
服务公告
优化营商环境
停气通知
招标公示
人才招聘
气质报告
网上营业厅
服务指南
燃气安全百科